Вернуться к содержанию учебника
Выберите год учебника
№1299 учебника 2013-2022 (стр. 334):
Даны две пересекающиеся окружности. Постройте отрезок, концы которого лежат соответственно на данных окружностях, а его середина совпадает с одной из точек пересечения данных окружностей.
№1299 учебника 2023-2024 (стр. 338):
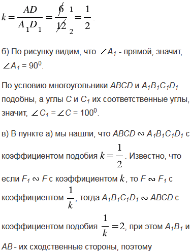
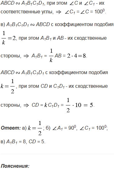
А1,
С1; в) А1В1, СD.
№1299 учебника 2013-2022 (стр. 334):
Вспомните:
№1299 учебника 2023-2024 (стр. 338):
Вспомните:
Вернуться к содержанию учебника