Задание 6. Вопросы для повторения к главе XIII - ГДЗ Геометрия 7-9 класс. Атанасян. Учебник

Старая и новая редакции

Вернуться к содержанию учебника

Вопросы для повторения к главе XIII. Страница 297, 310

3 4 5 6 7 8 9

Вопрос

Выберите год учебника

№6 учебника 2013-2022 (стр. 297):

Является ли центральная симметрия движением?


№6 учебника 2023-2024 (стр. 310):

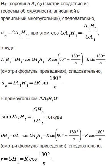
Выведите формулы для вычисления стороны правильного -угольника и радиуса вписанной в него окружности через радиус описанной окружности.

Подсказка

№6 учебника 2013-2022 (стр. 297):

Вспомните:

  1. Что такое движение.
  2. Что такое центральная симметрия.
  3. Какие углы называются вертикальными.
  4. Первый признак равенства треугольников.

№6 учебника 2023-2024 (стр. 310):

Вспомните:

  1. Какой многоугольник называется правильным.
  2. Формулы для вычисления стороны правильного многоугольника и радиуса вписанной в него окружности через радиус описанной окружности.
  3. Какой треугольник называется прямоугольным.
  4. Какая точка называется серединой отрезка.
  5. Косинус и синус острого угла прямоугольного треугольника.
  6. Формулы приведения.

Ответ

№6 учебника 2013-2022 (стр. 297):


№6 учебника 2023-2024 (стр. 310):

3 4 5 6 7 8 9


Вернуться к содержанию учебника