Задание 395 - ГДЗ Геометрия 7-9 класс. Атанасян. Учебник

Старая и новая редакции

Вернуться к содержанию учебника

392 393 394 395 396 397 398

Вопрос

Выберите год учебника

№395 учебника 2013-2022 (стр. 107):

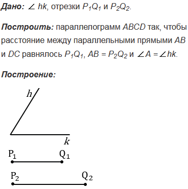
Даны острый угол hk и два отрезка Р1Q1 и Р2Q2. Постройте параллелограмм АВСD так, чтобы расстояние между параллельными прямыми АВ и DC равнялось Р1Q1, АВ = P2Q2 и А =hk.


№395 учебника 2023-2024 (стр. 114):

Прямые АВ и АС - касательные к окружности с центром О, В и С - точки касания. Через произвольную точку Х, взятую на дуге ВС, проведена касательная к этой окружности, пересекающая отрезки АВ и АС в точках М и N. Докажите, что периметр треугольника АМN и угол МОN не зависят от выбора точки Х на дуге ВС.

Подсказка

№395 учебника 2013-2022 (стр. 107):

Вспомните:

  1. Какая фигура называется параллелограммом.
  2. Признаки параллелограмма.
  3. Как построить отрезок, равный данному.
  4. Как построить угол, равный данному.
  5. Как построить перпендикулярные прямые.

№395 учебника 2023-2024 (стр. 114):

Вспомните:

  1. Что такое окружность, ее элементы.
  2. Какая прямая называется касательной к окружности, свойство касательных отрезков.
  3. Какие треугольники называются прямоугольными.
  4. Признаки равенства прямоугольных треугольников.
  5. Какая фигура называется треугольником, его периметр.
  6. Что такое угол.
  7. Свойства равных треугольников.

Ответ

№395 учебника 2013-2022 (стр. 107):


№395 учебника 2023-2024 (стр. 114):


Вернуться к содержанию учебника